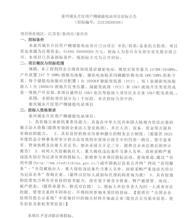
3月6日,泰兴城东片区用户侧储能电站项目发布招标公告,项目所在地为江苏省泰州市泰兴市,资金来源为自筹资金51696万元,约合1.046元/Wh。
项目规划安装容量为247MW/494MWh,户外放置247个2MWh储能电池舱,储能电池舱采用电池1MW/2MWh组柜方案,每个储能电池舱对应配置1台1000kW储能变流器(PCS),每1套储能电池舱接入1台1000kVA就地升压变压器,储能变流器(PCS)和10kV就地升压变压器采用成套一体机户外安装,项目最终以10kV电压等级接入项目区各企业10kV配电系统。
本项目不允许联合体投标。
原文如下:

本资讯中除公开信息外的其他数据均是基于公开信息(包括但不仅限于行业新闻、研讨会、展览会、企业财报、券商报告、国家统计局数据、海关进出口数据、各大协会和机构公布的各类数据等等),并依托废废网/道奇财经内部数据库模型,由研究小组进行综合分析和合理推断得出,仅供参考,不构成决策建议,客户决策应自主判断,与废废网/道奇财经无关。
废废网/道奇财经对本声明条款拥有最终解释权,并保留根据实际情况对声明内容进行调整和修改的权利。
本站部分信息由企业自行提供,该企业负责信息内容的真实性、准确性和合法性,临沂金属网对此不承担任何保证责任.
Copyright © 2010临沂金属网 版权所有客服电话:0539-3188199/13345086668 传真:0539-8955596 邮编:276000 邮箱:aaaly@189.cn
在线QQ:631737566 627483933 金属群:61886030 62209891 60369467
昨日访问量统计:pv:
技术支持:临沂七星信息技术有限责任公司