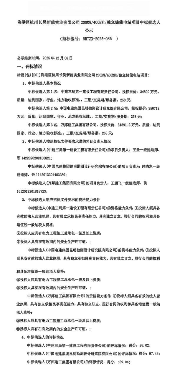
北极星储能网获悉,12月5日,海港区杭州长昊新能实业有限公司200MW/400MWh独立储能电站项目中标候选人公示。
第一中标候选人为中建三局第一建设工程有限责任公司,投标报价34800万元,折合单价0.870元/Wh;
第二中标候选人为中国电建集团昆明勘测设计研究院有限公司,投标报价35071.2万元,折合单价8.77元/Wh;
第三中标候选人为万邦建工集团有限公司,投标报价34891.2万元,折合单价0.872元/Wh。

根据招标公告,项目招标人为秦皇岛本拓新能源科技有限公司,项目规模200MW/400MWh,其中180MW/360MWh选用电池,20MW/40MWh选用钠离子电池,配套建设1座220kV升压站,升压站通过1回220kV线路接入国网杜庄220kV变电站。项目总投资36000万元,合单价0.9元/Wh,资金来源为自筹资金。
招标人秦皇岛本拓新能源科技有限公司是杭州长昊新能实业有限公司子公司,后者为杭州广储新能源科技有限公司与威腾电气合资成立的企业。
中标候选人公示如下:

本资讯中除公开信息外的其他数据均是基于公开信息(包括但不仅限于行业新闻、研讨会、展览会、企业财报、券商报告、国家统计局数据、海关进出口数据、各大协会和机构公布的各类数据等等),并依托废废网/道奇财经内部数据库模型,由研究小组进行综合分析和合理推断得出,仅供参考,不构成决策建议,客户决策应自主判断,与废废网/道奇财经无关。
废废网/道奇财经对本声明条款拥有最终解释权,并保留根据实际情况对声明内容进行调整和修改的权利。
本站部分信息由企业自行提供,该企业负责信息内容的真实性、准确性和合法性,临沂金属网对此不承担任何保证责任.
Copyright © 2010临沂金属网 版权所有客服电话:0539-3188199/13345086668 传真:0539-8955596 邮编:276000 邮箱:aaaly@189.cn
在线QQ:631737566 627483933 金属群:61886030 62209891 60369467
昨日访问量统计:pv:
技术支持:临沂七星信息技术有限责任公司