10月29日,中节能太阳能股份有限公司2025-2027年度光伏逆变器合格供应商入围征集中标结果公布,7家企业中标:上能电气股份有限公司、深圳科士达科技股份有限公司、厦门科华数能科技有限公司、阳光电源股份有限公司、株洲变流技术国家工程研究中心有限公司、中建材信云智联科技有限公司、特变电工新疆新能源股份有限公司。
入围有效期:2025年-2027年(入围通知书发布之日起至两年止)。

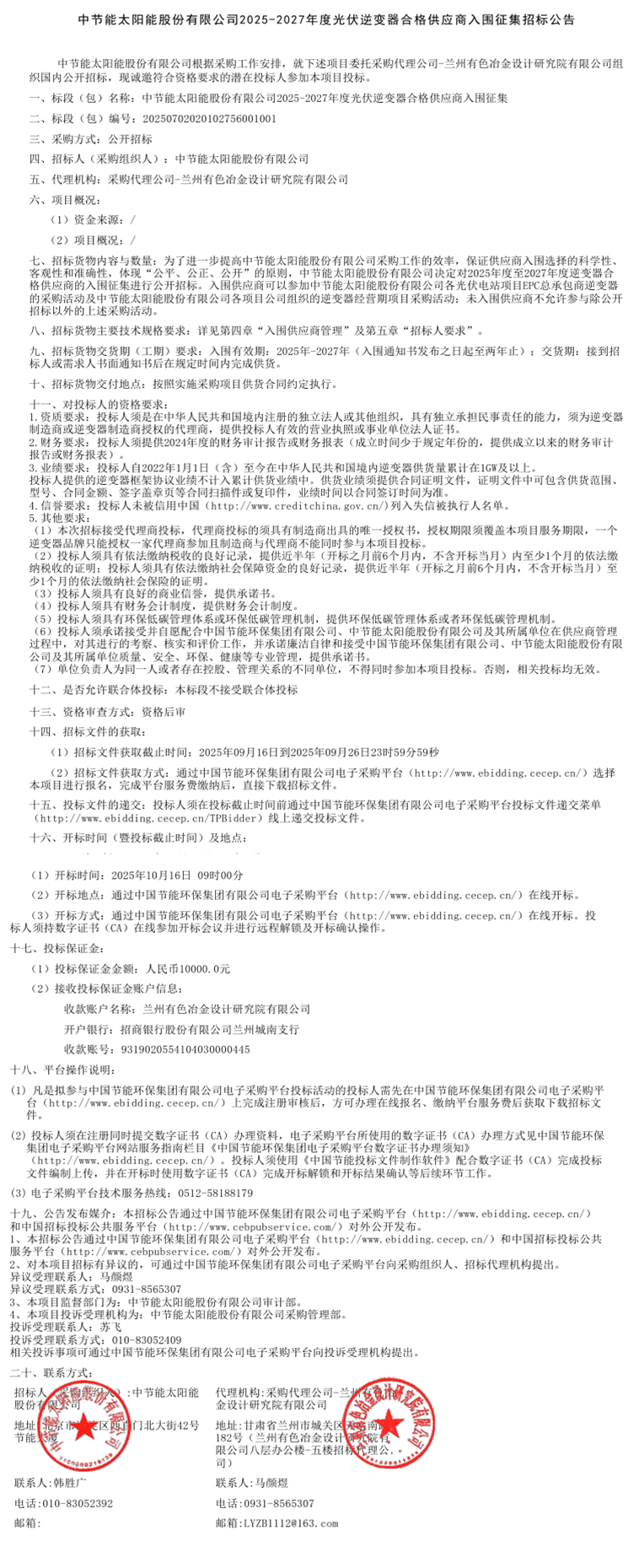
招标公告如下:

本资讯中除公开信息外的其他数据均是基于公开信息(包括但不仅限于行业新闻、研讨会、展览会、企业财报、券商报告、国家统计局数据、海关进出口数据、各大协会和机构公布的各类数据等等),并依托废废网/道奇财经内部数据库模型,由研究小组进行综合分析和合理推断得出,仅供参考,不构成决策建议,客户决策应自主判断,与废废网/道奇财经无关。
废废网/道奇财经对本声明条款拥有最终解释权,并保留根据实际情况对声明内容进行调整和修改的权利。
本站部分信息由企业自行提供,该企业负责信息内容的真实性、准确性和合法性,临沂金属网对此不承担任何保证责任.
Copyright © 2010临沂金属网 版权所有客服电话:0539-3188199/13345086668 传真:0539-8955596 邮编:276000 邮箱:aaaly@189.cn
在线QQ:631737566 627483933 金属群:61886030 62209891 60369467
昨日访问量统计:pv:
技术支持:临沂七星信息技术有限责任公司