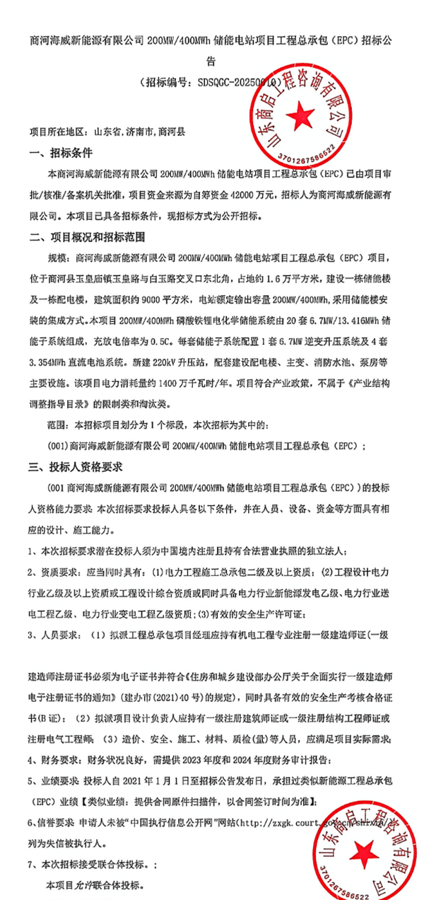
10月23日,商河海威新能源有限公司200MW/400MWh储能电站项目工程总承包(EPC)招标公告发布。项目位于山东省济南市商河县,本项目200MW/400MWh电化学储能系统由20套6.7MW/13.416MWh储能子系统组成。每套储能子系统配置1套6.7MW逆变升压系统及4套3.354Mh 直流电池系统。新建 220kV升压站,配套建设配电楼、主变、消防水池、泵房等主要设施。该项目电力消耗量约1400万千瓦时/年。项目符合产业政策,不于《产业结构调整指导目录》的限制类和淘汰类。
项目资金来源为自筹资金42000 万元,折合单价1.05元/Wh。
原文如下:

本资讯中除公开信息外的其他数据均是基于公开信息(包括但不仅限于行业新闻、研讨会、展览会、企业财报、券商报告、国家统计局数据、海关进出口数据、各大协会和机构公布的各类数据等等),并依托废废网/道奇财经内部数据库模型,由研究小组进行综合分析和合理推断得出,仅供参考,不构成决策建议,客户决策应自主判断,与废废网/道奇财经无关。
废废网/道奇财经对本声明条款拥有最终解释权,并保留根据实际情况对声明内容进行调整和修改的权利。
本站部分信息由企业自行提供,该企业负责信息内容的真实性、准确性和合法性,临沂金属网对此不承担任何保证责任.
Copyright © 2010临沂金属网 版权所有客服电话:0539-3188199/13345086668 传真:0539-8955596 邮编:276000 邮箱:aaaly@189.cn
在线QQ:631737566 627483933 金属群:61886030 62209891 60369467
昨日访问量统计:pv:
技术支持:临沂七星信息技术有限责任公司